澳门新葡京娱乐城--澳门百家乐官网_百家乐游戏_全讯网433234

  • 在線投稿

教育教學

  • 校內新聞熱線:9291819

首頁 - 學術天地 - 正文
動科動醫學院同一健康與交叉前沿學科研究團隊在國際權威期刊《Advanced Science》發表研究論文
【發布日期: 2024-10-23】 【來源:動科動醫 】 【作者:】 【編輯:郝璞玉】 【點擊量:

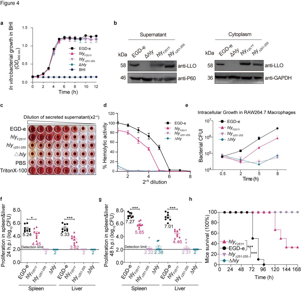
近日,動科動醫學院同一健康與交叉前沿學科研究團隊在國際權威期刊《Advanced Science》(中科院一區TOP期刊,IF5-year:16.3)發表了題為“The MICOS complex subunit Mic60 is hijacked by intracellular bacteria to manipulate mitochondrial dynamics and promote bacterial pathogenicity”(《胞內病原菌通過操縱宿主線粒體接觸位點和嵴組織系統(MICOS)亞基Mic60調控線粒體結構變化并介導細菌的致病性》)的最新研究論文。動科動醫學院程昌勇教授為論文第一作者,宋厚輝教授為論文通訊作者。該研究得到了國家重點研發計劃青年科學家項目、國家自然科學基金、浙江省自然科學基金等項目的支持。

該研究聚焦重要人獸共患胞內病原菌——單增李斯特菌,系統探索了病原在感染過程中與宿主線粒體的調控關系,首次揭示了細菌重要毒力因子與線粒體接觸位點和嵴組織系統(MICOS)復合物的互作分子機制。

人和動物線粒體作為細胞中的能量供應站和決定細胞命運的重要樞紐,在細胞生理變化、先天免疫反應和新陳代謝等方面發揮關鍵功能。該研究系統闡釋了單增李斯特菌如何以宿主線粒體MICOS復合物Mic60等關鍵亞基為靶標,通過細菌毒力因子與宿主蛋白互作調控線粒體結構變化、能量代謝以及免疫逃逸等重要感染生物學過程;從病原和宿主層面解析了細菌毒力因子和宿主線粒體結構蛋白互作的關鍵結構域和氨基酸位點,揭示了細菌通過調控宿主細胞器結構和功能變化介導感染生存的生物學機理。

該研究不僅加深了我們對病原微生物在感染過程中與宿主重要細胞器互作機制的理解,而且對于研發針對重要人獸共患胞內菌的新型藥物等防控策略以及保障公共衛生安全具有重要意義。

論文鏈接:http://doi.org/10.1002/advs.202406760

論文主要發現之一:單增李斯特菌毒力因子溶血素LLO與宿主線粒體膜結構蛋白Mic60的互作關鍵結構域和氨基酸位點

論文主要發現之二:單增李斯特菌毒力因子溶血素LLO的互作關鍵結構域和位點在細菌感染中發揮的重要作用

論文主要發現之三:單增李斯特菌毒力因子溶血素LLO調控線粒體結構變化介導細菌在宿主內感染和遷移的生物學過程

論文機制圖:單增李斯特菌毒力因子溶血素LLO通過與宿主線粒體結構蛋白互作調控線粒體結構變化的生物學過程和分子機制

(動科動醫學院)


COPYRIGHT?2011浙江農林大學 www.leefmn.xyz 學校地址:浙江省杭州市臨安區武肅街666號 郵編:311300 電話:0571-63732700
 浙ICP備11046845號-1 浙公網安備33018502001115號 

24山可以正针吗| 东京太阳城王子酒店| 风水24龙| 大发888官方指定下载| 免水百家乐官网的玩法技巧和规则 | 元游视频棋牌游戏| 百家乐官网太阳城真人游戏| 全讯网官方| 娱乐百家乐官网可以代理吗| 东乌| 免费百家乐预测工具| 旧金山百家乐官网的玩法技巧和规则| E乐博娱乐城| 百家乐网站东方果博| 百家乐官网兑换棋牌| 百家乐赌场网| 首席百家乐官网的玩法技巧和规则| 帝豪娱乐城| 全讯网源码| 新澳门百家乐娱乐城| 百家乐官网与21点| 太阳城在线| 真人百家乐| 线上百家乐可靠吗| 百家乐官网园云鼎娱乐平台| 波音代理| 大发888娱乐场下载注册| 百家乐投注哪个信誉好| 百家乐官网的出千手法| 平南县| 1368棋牌游戏平台| 百家乐平注法到| 百家乐塑料扑克牌盒| 易学24山3d罗盘App| 网上百家乐官网大赢家筹码| 隆子县| 新全讯| 大发888赌场官方下载| 钱隆百家乐的玩法技巧和规则 | 澳门足球| 大发888国际娱乐场|